2024.03.29(金) |
野菜の生育状況及び価格見通し
(令和6年4月)
4月は
ばれいしょが
お買い得の見込みで
|
---|
農林水産省は、東京都中央卸売市場に出荷される野菜の生育状況及び価格見通し(令和6年4月)について、主産地等からの聞き取りを行い、その結果を公表している。
<背景>
近年、天候不順により野菜の価格変動が大きくなっている中で、産地の出荷判断と消費者の購買行動の最適化を促し、野菜の供給及び価格の安定に寄与することを目的として、平成23年より主産地、卸売会社等からの聞き取りを基に野菜の生育状況や価格の見通しを情報発信している。
<概要>
令和6年4月は、 ばれいしょがお買い得 の見込みだ。また、暖冬により生育が前進した一方で、2月下旬以降は低温により生育が遅延したことで、3月は高値傾向の野菜が多くなっていたが、4月後半には出荷が安定し、概ね平年並みに落ち着く見込みである。
「野菜を食べよう」プロジェクト
農林水産省では野菜の消費拡大を推進するため、「野菜を食べよう」プロジェクトを実施している。野菜はビタミンやミネラル、食物繊維等が豊富に含まれており、毎日を健康で元気に過ごすために欠かせない食材だ。皆さんもご自宅等で野菜をたっぷり使った料理をお楽しみ下さい。詳細は次のURLをご覧下さい。
https://www.maff.go.jp/j/seisan/ryutu/yasai/2ibent.html
こんがりチーズじゃがいものサーモンロール
また「令和4年度「アフターコロナ」を見据えた野菜•果物の消費動向調査と野菜•果物のレシピ」「cookpad 農林水産省のキッチン」「(独)農畜産業振興機構 おすすめ野菜レシピ集」でも野菜のレシピを紹介しているので、是非ご覧下さい。
令和4年度「アフターコロナ」を見据えた野菜•果物の消費動向調査と野菜•果物のレシピ
https://www.maff.go.jp/j/seisan/ryutu/engei/aftercovid19/1.html
「cookpad 農林水産省のキッチン」
https://cookpad.com/kitchen/11469357(外部リンク)
「(独)農畜産業振興機構 おすすめ野菜レシピ集」
https://www.alic.go.jp/y-kanri/yagyomu03_000001_00046.html(外部リンク)
ばれいしょを使ったおすすめレシピ
【こんがりチーズじゃがいものサーモンロール、じゃがいもと米粉のニョッキ 菜園風(外部リンク)等】
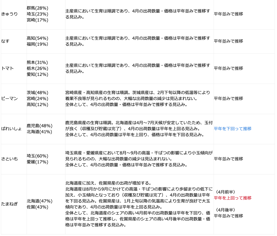
<主要な野菜の生育、出荷及び価格の見通し>
注:「平年並み」とは平年(過去5か年平均)との比率が90%以上、110%以下であることを示している。
<添付資料>
東京都中央卸売市場における指定野菜の価格の平年比(PDF : 101KB)
これまでの公表資料は次のURLページで公開している。
https://www.maff.go.jp/j/seisan/ryutu/yasai_zyukyu/
この件のお問い合わせは農林生産省 農産局園芸作物課 (担当)新保、栗田、小野まで(電話03-3502-8111<代表>内線4822 ダイヤルイン03-3502-5961)。
<背景>
近年、天候不順により野菜の価格変動が大きくなっている中で、産地の出荷判断と消費者の購買行動の最適化を促し、野菜の供給及び価格の安定に寄与することを目的として、平成23年より主産地、卸売会社等からの聞き取りを基に野菜の生育状況や価格の見通しを情報発信している。
<概要>
令和6年4月は、 ばれいしょがお買い得 の見込みだ。また、暖冬により生育が前進した一方で、2月下旬以降は低温により生育が遅延したことで、3月は高値傾向の野菜が多くなっていたが、4月後半には出荷が安定し、概ね平年並みに落ち着く見込みである。
「野菜を食べよう」プロジェクト
農林水産省では野菜の消費拡大を推進するため、「野菜を食べよう」プロジェクトを実施している。野菜はビタミンやミネラル、食物繊維等が豊富に含まれており、毎日を健康で元気に過ごすために欠かせない食材だ。皆さんもご自宅等で野菜をたっぷり使った料理をお楽しみ下さい。詳細は次のURLをご覧下さい。
https://www.maff.go.jp/j/seisan/ryutu/yasai/2ibent.html

こんがりチーズじゃがいものサーモンロール
また「令和4年度「アフターコロナ」を見据えた野菜•果物の消費動向調査と野菜•果物のレシピ」「cookpad 農林水産省のキッチン」「(独)農畜産業振興機構 おすすめ野菜レシピ集」でも野菜のレシピを紹介しているので、是非ご覧下さい。
令和4年度「アフターコロナ」を見据えた野菜•果物の消費動向調査と野菜•果物のレシピ
https://www.maff.go.jp/j/seisan/ryutu/engei/aftercovid19/1.html
「cookpad 農林水産省のキッチン」
https://cookpad.com/kitchen/11469357(外部リンク)
「(独)農畜産業振興機構 おすすめ野菜レシピ集」
https://www.alic.go.jp/y-kanri/yagyomu03_000001_00046.html(外部リンク)
ばれいしょを使ったおすすめレシピ
【こんがりチーズじゃがいものサーモンロール、じゃがいもと米粉のニョッキ 菜園風(外部リンク)等】
<主要な野菜の生育、出荷及び価格の見通し>


注:「平年並み」とは平年(過去5か年平均)との比率が90%以上、110%以下であることを示している。
<添付資料>

これまでの公表資料は次のURLページで公開している。
https://www.maff.go.jp/j/seisan/ryutu/yasai_zyukyu/
この件のお問い合わせは農林生産省 農産局園芸作物課 (担当)新保、栗田、小野まで(電話03-3502-8111<代表>内線4822 ダイヤルイン03-3502-5961)。